In today’s dynamic professional environment, effective group communication is the backbone of any successful team. It involves the exchange of information, ideas, and feedback among team members, leveraging both verbal and nonverbal methods. This interaction is shaped by roles, norms, and relationships within the group.
What is Group Communication?
Group communication refers to the interaction between three or more individuals aimed at achieving a common goal. This form of communication is critical as it fosters mutual influence among team members and enhances collaboration. It can include various channels such as face-to-face meetings, emails, and video conferencing. Group Communication is completely differnt from team communication.
Group communication involves the exchange of information, ideas, and feedback among team members with a shared goal. This can be verbal, such as in discussions, or nonverbal, through body language and facial expressions. Effective group communication considers norms, roles, and relationships within the team, significantly influencing how messages are interpreted and acted upon. As highlighted by the Oxford Dictionary of Media and Communication, it typically occurs in groups of three to twenty individuals, enabling meaningful interaction with the potential for mutual influence.
Small-Group vs. Large-Group Communication
Understanding the size of a group is crucial as it dramatically affects communication dynamics. Small-group communication, involving up to about ten people, tends to be more informal and effective for quick idea generation and in-depth discussions. Larger groups, on the other hand, require more formal structures to manage the flow of communication efficiently. In small groups, every member can contribute more directly, fostering a collaborative environment with fewer barriers to engagement. Large groups might bring diverse perspectives but often struggle with ensuring every voice is heard and understood.
The distinction between these types is vital for appropriate strategy development. In small groups, quick interactions can lead to faster decision-making, while large groups benefit from structured processes to handle the increased complexity and potential for information overload.
Centralized vs. Decentralized Communication Structures
Group communication can be structured in centralized or decentralized formats. In a centralized communication structure, a central figure, such as a team leader, primarily guides the conversation. This approach can be effective for urgent tasks and clear directives, as seen in situations where immediate and unambiguous communication is necessary.
Conversely, a decentralized structure allows for more equal participation among group members, facilitating a free flow of ideas. This structure is beneficial for complex tasks that require collaborative problem-solving and creative input from all team members. Research indicates that decentralized communication often results in more thorough discussions and innovative solutions, as every member’s input is valued and considered.
Understanding these structures helps teams choose the most effective communication strategy based on their specific needs and the nature of their projects.
Understanding the Components of Group Communication
Participants and Messages
Effective group communication begins with the participants. Each member of the group plays a crucial role in the exchange of information. The participants are both the senders and receivers of the messages. Their interaction, engagement, and ability to communicate effectively determine the overall success of the communication process.
The message is another vital component. It is the piece of information that is being communicated across the group. The clarity, relevance, and precision of the message significantly impact how it is received and understood by the participants. In professional teams, ensuring that messages are clear and concise can prevent misunderstandings and promote efficient collaboration.
Noise and Context
Noise refers to any external element that can distort or interfere with the original message. This includes environmental noise, ambiguous body language, cultural barriers, and unfamiliar jargon. Overcoming noise is essential to maintain the integrity of the message. Teams must be aware of these potential obstacles and strive to minimize their impact through clear communication practices.
The context in which communication takes place also plays a significant role. Context includes the situation, culture, environment, time, place, and roles of participants. These factors influence how messages are interpreted and can affect the overall communication dynamics. For example, a meeting in a noisy environment may require participants to focus more on ensuring clarity.
To navigate context challenges, teams should establish a common understanding of their communication practices and cultural norms. This fosters a more inclusive and effective communication environment.
Understanding these key components - participants, message, noise, context, channels, and feedback - helps professional teams to communicate more effectively, enhancing overall team productivity and collaboration.
Types of Group Communication
Understanding the different types of group communication is crucial for fostering a collaborative environment among professional teams. Let’s explore the main forms and channels of group communication.

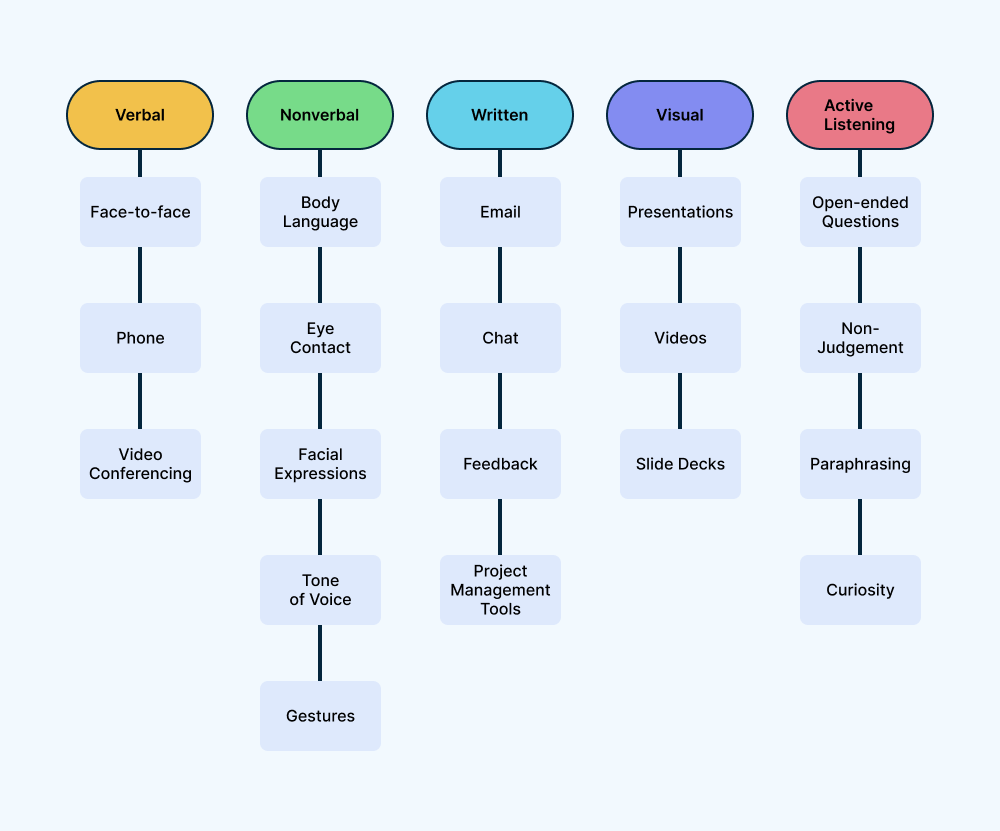
1. Verbal and Nonverbal Communication
Verbal communication involves the exchange of information through spoken words, whether face-to-face, over the phone, or through video conferencing. Nonverbal communication encompasses body language, facial expressions, and tone of voice, all of which can significantly influence the interpretation of the verbal message. In group settings, paying attention to both verbal and nonverbal cues ensures more effective interactions.
2. Written and Visual Communication
Written communication includes emails, memos, and group chats, which are indispensable for documenting discussions and decisions. Visual communication, on the other hand, involves the use of diagrams, charts, and virtual whiteboards to convey ideas. Tools like Creately enhance visual communication with collaborative diagramming capabilities, making complex ideas easier to understand.
3. Listening as a Critical Component
Listening is a key aspect of all types of communication. Active listening involves fully focusing on the speaker, understanding their message, and responding thoughtfully. This practice not only reduces misunderstandings but also fosters a more inclusive and respectful team environment.
The right blend of these communication types can transform how teams interact, leading to enhanced collaboration and efficiency. For instance, using a platform like Creately helps in conducting effective meetings and discussions by integrating verbal, nonverbal, written, and visual communication in a single collaborative space, thus significantly improving group communication skills.
Group Communication Channels
Choosing the right channels for group communication can significantly impact the effectiveness of your team’s collaboration and overall productivity. There are several formal and informal channels that can be leveraged to facilitate communication within professional teams:

Formal In-person Meetings: These are structured interactions where team members gather in an office setting to discuss project progress, objectives, or current issues. Often guided by a leader, these meetings ensure everyone is on the same page.
Informal Group Gatherings: Company parties, wellness retreats, or team-building events foster better relationships and improve communication. These unstructured settings allow team members to interact freely and build rapport.
Group Emails: Written communication used for formal exchanges. Effective for sharing detailed information but may not be ideal for urgent matters requiring quick responses.
Conference Calls: These allow team members to interact in real-time from different locations. Tools like video conferencing enhance the experience by enabling face-to-face interactions digitally.
Group Message Chats: Instant messaging apps like Slack facilitate quick updates, informal discussions, and file sharing among team members, enhancing collaboration.
Memos: Used for formal communications within an organization. Memos are best for conveying important updates, tasks, and policy changes.
Project Management Task Lists: Tools like Asana or Trello display and track tasks. These platforms offer message boxes next to tasks for additional conversations, making collaboration seamless.
Common Challenges to Group Communication
Effective group communication faces numerous challenges, primarily in the form of barriers. These barriers can be:
Physical: When team members are spread across different locations, physical separation can lead to communication difficulties. This is particularly pertinent in hybrid or remote work arrangements where connectivity issues may arise.
Perceptual: Individual perception differences, influenced by personal experiences and backgrounds, can create misunderstandings within the team.
Emotional: The emotional state of team members can drastically impact their interpretation and delivery of messages. Stress and frustration can color communication in a negative light.
Interpersonal: Interpersonal issues, such as conflicts or personality clashes, hamper the flow of information and collaborative spirit.
Cultural: Different cultural backgrounds can lead to varied interpretations of messages, emphasizing the need for inclusive communication practices.
Language: Language differences, including jargon or technical terms, can create confusion and miscommunication.
Strategies to Improve Group Communication
Effective group communication is crucial for team success, but it doesn’t always come naturally. By implementing targeted strategies, teams can significantly enhance their communication skills, leading to improved collaboration, productivity, and overall performance. Here are key strategies to consider:
1. Assess the Communication Style of Members
Understanding individual communication styles within a team is the first step towards improving group communication. Each team member may have a unique way of expressing ideas and processing information. To assess communication styles:
Conduct personality assessments: Use tools like DISC or Myers-Briggs to gain insights into individual communication preferences.
Observe team interactions: Pay attention to how team members express themselves during meetings and in written communications.
Encourage self-reflection: Ask team members to identify their own communication strengths and areas for improvement.
By recognizing these differences, teams can adapt their communication approaches to accommodate various styles, fostering a more inclusive and effective communication environment.
2. Offer Support and Communication Training
Investing in communication training can yield significant returns in team performance. Consider the following approaches:
Workshops on active listening: Teach techniques to improve comprehension and engagement during conversations.
Presentation skills training: Help team members articulate ideas more clearly and confidently.
Written communication courses: Enhance clarity and effectiveness in emails, reports, and other written formats.
Cross-cultural communication training: Particularly valuable for diverse or global teams to bridge cultural gaps.
Regular training sessions keep communication skills sharp and demonstrate the organization’s commitment to ongoing improvement.
3. Encourage Open Discussion
Creating an environment where team members feel comfortable sharing ideas and concerns is crucial for effective group communication. To promote open discussion:
Implement a “no-idea-is-bad” policy: Encourage creative thinking without fear of judgment.
Use icebreakers: Start meetings with activities that put everyone at ease and promote participation.
Practice round-robin participation: Ensure everyone has a chance to contribute during meetings.
Utilize anonymous feedback tools: Provide channels for team members to share thoughts without attribution when necessary.
By fostering an open environment, teams can tap into a wider range of ideas and perspectives, leading to more innovative solutions.
4. Establish Clear Responsibilities
Clarity in roles and responsibilities is fundamental to smooth group communication. To achieve this:
Create detailed job descriptions: Ensure each team member understands their specific duties and how they contribute to the team’s goals.
Use RACI matrices: Clearly define who is Responsible, Accountable, Consulted, and Informed for each project or task.
- Regularly review and update roles: As projects evolve, reassess and communicate any changes in responsibilities.
- Encourage ownership: Empower team members to take initiative within their defined roles.
When everyone understands their part in the bigger picture, communication becomes more focused and effective.
5. Resolve Conflicts Quickly
Unresolved conflicts can severely hinder group communication. Implement strategies to address issues promptly:
Establish a conflict resolution protocol: Create a clear process for addressing disagreements professionally.
Train team leaders in mediation: Equip managers with skills to facilitate constructive conversations between conflicting parties.
Encourage direct communication: Promote face-to-face or video call discussions to resolve misunderstandings quickly.
Use collaborative problem-solving techniques: Implement methods like the “5 Whys” to get to the root of conflicts and find mutually beneficial solutions.
By addressing conflicts swiftly and constructively, teams can maintain a positive communication climate.
6. Provide Consistent Feedback
Regular feedback is essential for continuous improvement in group communication. Implement these practices:
Schedule frequent check-ins: Hold one-on-one meetings to discuss individual communication strengths and areas for growth.
Use 360-degree feedback: Gather insights from peers, subordinates, and supervisors to provide a comprehensive view of each member’s communication skills.
Implement real-time feedback tools: Use platforms like Creately that allow for immediate comments and suggestions on shared work.
Celebrate communication wins: Recognize and reward instances of exceptional communication to reinforce positive behaviors.
Consistent feedback helps team members refine their communication skills and aligns the team’s communication practices with organizational goals.
By implementing these strategies, teams can create a robust foundation for effective group communication. Remember that improving communication is an ongoing process that requires commitment and adaptability. Regularly reassess your team’s communication practices and be open to adjusting strategies as needed. With persistent effort and the right tools, such as collaborative platforms like Creately, teams can achieve remarkable improvements in their communication effectiveness, leading to enhanced productivity and success.
Enhancing Group Communication with Technology
In today’s dynamic work environment, technology plays a pivotal role in bridging communication gaps, especially for remote and hybrid teams. Utilizing the right tech tools can significantly improve how teams collaborate and communicate, leading to better outcomes and stronger relationships.
Video Conferencing and Instant Messaging
Video conferencing tools like Zoom and Microsoft Teams are indispensable for maintaining face-to-face interactions, even when team members are miles apart. These platforms facilitate real-time discussions, allowing for quick resolution of issues and decision-making. Instant messaging apps such as Slack or Creately provide a space for ongoing conversations, quick updates, and informal exchanges, enhancing day-to-day communication efficiency.
Collaborative Platforms for Enhanced Communication
Collaborative platforms serve as the backbone for asynchronous communication. Tools like Creately, allow team members to work on documents simultaneously, share ideas via virtual whiteboards, and manage projects without the constraints of time zones. This flexibility ensures that everyone stays on the same page, regardless of their location.
Overcoming Technology Challenges
While technology offers countless benefits, it also presents challenges such as information overload, technical glitches, and security concerns. To mitigate these issues, it’s crucial to choose user-friendly tools, provide proper training, and establish clear guidelines on information sharing and security protocols. For example, using Creately’s secure and robust platform can alleviate many of these concerns while enhancing collaborative problem-solving activities.
By balancing the advantages and limitations of technology, teams can significantly enhance their group communication. Leveraging tools like Creately helps create a cohesive, efficient, and collaborative environment, making it easier to achieve business goals and build stronger team relationships.
Choosing the Right Communication Tools for Your Team
In a fast-paced professional environment, selecting the appropriate communication tools is crucial for enhancing group communication. Below are key criteria to consider when choosing these tools:
Accessibility: Ensure that the tools are easily accessible to all team members, including those with disabilities. Everyone should be able to navigate and use them effectively.
Ease of Use: The tools should be user-friendly. An intuitive interface can significantly reduce the learning curve, allowing team members to adopt the tools swiftly.
Features: Evaluate the features offered, such as real-time collaboration, file sharing, and video conferencing. The right blend of features can streamline workflows.
Compatibility: The tools should be compatible with other software and systems used within the organization. Smooth integration ensures seamless operations.
Security: Prioritize tools that offer robust security measures to protect sensitive information. Features like end-to-end encryption can provide added peace of mind.
How Creately Helps in Group Communication
In the landscape of digital collaboration tools, Creately stands out as a powerful ally for enhancing group communication. By offering a suite of features designed to facilitate visual collaboration and streamline workflows, Creately addresses many of the challenges teams face in today’s dynamic work environments. Let’s explore how Creately’s key features contribute to more effective group communication:
1. Interactive Whiteboard
Creately’s interactive whiteboard feature serves as a digital canvas for teams to brainstorm, plan, and collaborate in real-time. This tool is particularly valuable for:
Ideation sessions: Teams can visually map out ideas, allowing for a more organic flow of creativity.
Project planning: Visualize project timelines, dependencies, and milestones in a format that’s easy for all team members to understand and contribute to.
Problem-solving: Use diagrams and visual representations to break down complex issues, making them more approachable for group discussion.
The interactive nature of the whiteboard encourages active participation from all team members, fostering a more inclusive communication environment.
2. Real-Time Editing
The ability for multiple users to edit documents simultaneously is a game-changer for group communication. Creately’s real-time editing feature:
Enhances collaboration: Team members can work together on documents, diagrams, or presentations, seeing changes as they happen.
Speeds up decision-making: Immediate edits and updates allow teams to iterate quickly and reach consensus faster.
This feature is particularly beneficial for remote or distributed teams, as it recreates the experience of working side-by-side in a virtual space.
3. Comments and Annotations
Clear and direct feedback is essential for effective group communication. Creately’s comments and annotations feature facilitates this by:
Enabling contextual feedback: Team members can leave comments or annotations directly on specific parts of a document or diagram.
Tracking discussions: Comments create a record of discussions and decisions, ensuring all team members stay informed.
Streamlining review processes: Reviewers can easily highlight areas for improvement or ask questions without altering the original content.
This feature promotes more precise and efficient communication, reducing misunderstandings and speeding up the iteration process.
4. Integration Capabilities
In today’s digital workplace, the ability to integrate with other tools is crucial. Creately’s integration capabilities:
Streamline workflows: By connecting with project management tools, communication platforms, and other productivity apps, Creately ensures that information flows seamlessly across your team’s tech stack.
Reduce context switching: Team members can access Creately’s features from within other familiar tools, maintaining focus and productivity.
Enhance data consistency: Integration helps maintain consistency across different platforms, reducing the risk of miscommunication due to outdated or conflicting information.
By offering these integrations, Creately positions itself as a central hub in your team’s communication ecosystem, facilitating smoother information flow and collaboration

